目的地搜索
教育教学
当前位置: 首页 >> 教育教学 >> 教学成果 >> 正文
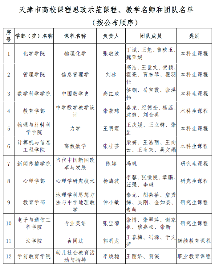
开云官方版网站登录入口物理化学课程入选2021年天津市课程思政示范课程,张敬波教授及其团队直接认定为2021年天津市高校课程思政教学名师和教学团队
2021-04-15 16:13  

   4月13日,天津市教委发布《市教委关于公布2021年天津市高校课程思政示范课程、教学名师和团队、优秀教材评审结果的通知》。我校推荐的12门示范课程、8种优秀教材全部获批,获批率100%。根据《教育部办公厅关于开展课程思政示范项目建设工作的通知》(教高厅函〔2021〕11号)精神,入选2021年天津市课程思政示范课程相应授课教师、团队直接认定为2021年天津市高校课程思政教学名师和教学团队。

关闭窗口

版权所有:开云官方版网站登录入口-开云online(中国) | 地址:天津市西青区宾水西道393号 | 邮政编码:300387 | 管理员:教务处 | 登录管理